米兰milan官方网站
English
辽阳分校
图书档案
搜索
校园网主页
关闭按钮
English
辽阳分校
图书档案
米兰milan官方网站
学校简介
现任领导
历任领导
学校沿革
校园文化
学校导航
城市概况
组织机构
学院设置
机构设置
派驻机构
人力资源
人才引进
博士后流动站
学科建设
重点学科
学位点分布
科学研究
科研机构
科研成果
学术期刊
大学科技园
人才培养
本科生教育
研究生教育
招生就业
本科生招生
研究生招生
继续教育招生
MBA教育
中美MBA项目
毕业生就业
学生工作
管理服务
团学活动
国际交流
国际交流合作
国际交流项目
留学生
信息公开
当前位置 :
首页
>
信息公开
>
正文
米兰milan官方网站2020-2021学年本科教学质量报告
2021-11-17
来源:
编辑:刘嘉峰 浏览次数:
上一条:
米兰milan官方网站周期性合格评估参评学位授权点建设年度报告
下一条:
米兰milan官方网站2020-2021学年本科教学质量报告支撑数据表
工大要闻
学校举办“我和祖国共成长”主题教育活动
米兰体育代表队在国家级和省级赛事再创佳绩
学校举办“师生共月明 青春献家国”2025年贺国庆·迎中秋留校学生座谈会
喜报:米兰获批省级课程思政先行高校,1个学院和3个项目获批标杆院系和典型案例
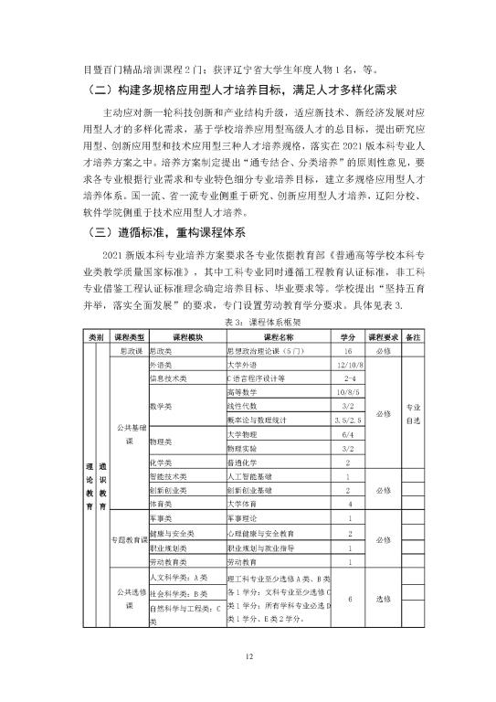
全球融合式课堂再获批,筑梦“一带一路”新征程